第一届高校电气电子工程创新大赛(以下简称大赛)定于2022年2-9月举办。
一、组织机构
主办单位:中国电工技术学会
指导单位:教育部高等学校电气类专业教学指导委员会
主席单位:清华大学
发起单位:中国电工技术学会、清华大学、华北电力大学、北京交通大学、北京理工大学、天津大学
承办单位:清华大学
独家冠名单位:施耐德电气(中国)有限公司
二、赛题设置
1、新能源与综合能源 --- 双碳目标的达成以清洁可再生新能源的广泛利用为根本,综合能源系统为含新能源在内多种能源的互补高效利用提供了手段。以新能源为主体的电力系统需要哪些核心技术?如何应对风光资源的自然波动?能源综合利用的潜力如何评估,系统如何运行?是否有更加高效、持续、可控的清洁发电形式?能源开发与利用形式的发展一直在路上。
2、未来电网 --- 新能源为主体的电力系统改变了同步机为主体的电力系统的根本特征。当同步电网的基本条件不再具备时,负荷和电源的双向波动的情况下,如何保证电网安全运行?电网的形态将发生什么样的变化?什么样的电网才能适应电能替代、清洁能源替代的能源发展需要?
3、储能 --- 储能是对新能源和可再生能源进行研究和开发,并探索提高其能源利用率的重要一环。能量的存储、释放和高效利用存在多种技术路线和手段,通过一种或多种储能技术的结合,如何实现对综合能源系统或以新能源为主的电力系统的有效支撑?储能系统如何取得更高效率、更高安全性、更高经济性?亦或针对多样化、实用化应用需求的多种类储能方法,及其能效、安全提升路径。
4、电力工业软件 --- 工业互联网的时代已经来临,通过数字技术探索运维空间已成趋势,电力工业软件的使命在于极大降低成本,减少潜在隐患,保证供电安全。在未来,电力工业软件不仅可跨尺度接近于物理现实,亦可将设备的数字信息和运行数据融入智能分析平台,助力了解当下和预测未来。拭目以待高精度、低成本、多场景的实时仿真,预测且快速解决电力系统突发故障。
三、参赛形式
大赛围绕以上四个赛题,设置硬件和软件两个赛道,参赛团队可选择任一赛题的软件或硬件赛道参赛。
初赛主要考察研究创新能力,复赛主要考察研发创新能力,决赛主要考察应用创新能力。同一团队初赛、复赛、决赛必须采用同一题目参赛,不允许中途换题。

四、各阶段参赛作品形式及评选说明
关于初赛(区域赛)、复赛和决赛各阶段的详细说明如下:
1、初赛(区域赛)阶段
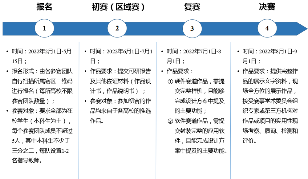
初赛时间:2022年6月1日至2022年7月1日
初赛作品来源:参加初赛的作品均来自于各高校的推选作品,不受理其它来源的作品。
初赛作品要求:初赛环节主要考察参赛作品的可研报告(模板见附件1)。对参赛作品要求如下:
(1)作品形式:提交可研报告;
(2)其他佐证材料:作品设计书,作品使用说明书等;
(3)作品要求:可研报告必须紧扣赛题,在赛题范围内选择内容,须具备完整、科学、前沿、可行等特征;可研报告要求图文并茂,总篇幅不超过30页(不含附件);
(4)作品展示:需提交电子版(Word+PDF)和纸质版,答辩须准备PPT。答辩形式、答辩时间等具体内容视疫情另行通知。
初赛作品评选:初赛阶段评价分两部分,即作品审查评价和答辩环节评价。
(1)作品审查评价
根据各参赛队提供的文档资料,由赛区学术委员会组织专家或第三方机构对每个作品或项目进行评价。
(2)答辩环节评价
在答辩环节,参赛队伍需要在规定的时间内,以PPT的形式介绍参赛作品;由评委针对参赛作品提问和参赛团队成员(不包含指导老师)回答两部分组成。各参赛队介绍作品的研发目标、拟采取的方案、创新以及其他相关事宜。专家组进行质询。
参赛队伍作品成绩由上述两部分成绩组成,作品审查评价比例为60%,答辩环节评价比例为40%。
在所有参赛作品审查和答辩结束后,由评委统一打分确定初赛一等奖、二等奖、三等奖作品类奖项(一等奖作品数量不超过该赛道有效参赛作品的20%,二等奖作品原则上不超过该赛道有效参赛作品的30%)。初赛一等奖作品进入复赛。
初赛其他事项:初赛作品提交截止时间、初赛答辩形式及时间见具体通知。各赛区负责单位、高校负责人负责具体事宜的解释及组织工作。
2、复赛阶段
复赛时间:2022年7月1日至2022年8月1日
复赛作品来源:参加复赛的作品均为来自各赛区初赛一等奖的作品,不受理其它来源的作品。
复赛作品要求:复赛环节主要考察参赛作品的初步设计,对参赛作品要求如下:
(1)作品形式:如为硬件赛道作品,需提交完整样机,且能够完成设计方案中提及的主要功能;如为软件赛道作品,需提交封装完整的应用软件,且能完成设计方案中提及的主要功能;
(2)其他佐证材料:作品设计书,作品使用说明书,实验测试或使用视频等;
(3)作品要求:作品需符合赛题范围要求,具备良好的展示性和一定的可操作性,作品总体完成度不低于70%;
(4)作品展示:视频展示与答辩时操作演示。
复赛作品评选:作品评选分作品展示、答辩、评委打分三个环节。
(1)作品展示环节:参赛队伍需要在规定的时间内,以视频展示与答辩时操作演示相结合的方式介绍参赛作品。
(2)答辩环节:由评委针对参赛作品提问和参赛团队成员(不包含指导老师)回答两部分组成。
(3)评委打分环节:在所有参赛作品展示和答辩结束后,由评委统一依据评分标准进行打分,筛选出的作品进入决赛。
复赛其他事项:复赛作品提交截止时间、复赛答辩形式及时间见具体通知。
3、决赛阶段
决赛时间:2022年8月1日至2022年9月1日
决赛作品来源:参加决赛的作品均来于复赛晋级决赛作品,不受理其它来源的作品。
决赛作品要求:决赛阶段是作品(成果)展示说明论证的重要阶段,为了体现“工程性”、“创新性”大赛主题,该阶段需要参赛团队提供经过工程实践或工程试验过的最终成果,对工程成果的结构、算法、指标、团队协作分工等做全面的展示,特别要对“创新”要素在工程成果中的贯穿情况做充分论述。对于参赛队的具体要求如下:
(1)提供完整作品的展示文字资料,包括现场5~10分钟讲解。
(2)提供完整作品现场演示。对于无法现场展示的工程成果,需要做全方位的视频展示。
(3)接受赛事学术委员会组织专家或第三方机构对作品或项目的实用性现场考察、质询、检测和评价。
(4)参赛团队按项目分组进行汇报展示,由团队学生代表向专家讲解项目方案以及具体实物模型或算例的实用性,由专家进行打分。
(5)在赛事规定时间点,参赛队按时提交作品,作品由承办方统一封存,并不得修改。未在指定时间、地点提交作品的参赛队伍,视为主动放弃。
决赛评价要求:决赛阶段将在评价项目选题的前沿性、方案的科学性、设计的合理性基础上,重点评价项目实施的达成度、复杂度、创新性等内容。具体从以下几方面评价。
(1)作品的独立完成度及吻合性:结合队员及指导教师组成结构,评价作品反映的本研学生知识结构和水平;
(2)作品的科学性及技术方案的合理性:结合选题方案的科学性和方案合理性,评价作品反映的本研学生知识综合运用能力和水平;
(3)作品的创新性及创新程度:结合选题的前沿性和知识运用的灵活性,评价作品反映的本研学生知识再创造能力、科学创新能力以及工程实践能力;
(4)作品技术要素外的综合评价:从立德树人与卓越人才培养的角度,以及从解决国民经济发展问题和社会发展重大需求的方面,评价作品在工程伦理、经济性等方面分等级定性评价其作品的社会意义与经济贡献的大小及可行性。
决赛评价方法:决赛阶段评价分两部分,即作品审查评价和现场展示评价。
(1)作品审查评价
根据各参赛队提供的文档资料及作品,由赛事学术委员会组织专家或第三方机构现场对每个作品或项目进行考察、质询、检测和评价。文档资料包括:技术总结报告,PPT展示以及音视频等佐证资料;如有实际应用,可提供应用证明等佐证资料。
(2)现场展示评价
各参赛队现场介绍作品的研发目标、方法、核心技术、过程、创新以及其他相关事宜。如可能,现场展示运行状态及结果。对于大尺度时间过程,可用录制视频方式现场展示作品工作过程及结果。专家组及现场观众可以进行质询。专家组现场评价打分。
(3)参赛队伍作品决赛成绩由上述两部分成绩组成。决赛软、硬件赛道分别设置一等奖、二等奖、三等奖,并在软件赛道和硬件赛道的一等奖中各评选出一项特等奖。此外,大赛决赛设置优秀指导教师奖及优秀组织奖。
五、联系方式
1、各区域赛联系方式:
西北赛区:雷老师,029-82668666-2111,13572480950
西南赛区:孙老师,13883083995
华中赛区:易老师,18771020076
华东赛区:丛老师,0531-81696134,13791138487
东北赛区:宋老师,0451-86413621-821,13766832633
华北赛区:郑老师,010-62785481,13718247666
华南赛区:王老师,020-87113233,15989196539
2、大赛官网:http://www.ces.org.cn
3、大赛邮箱:eeeic_zwhmsc@163.com
4、组织委员会秘书处:霍老师,18301309390
学术委员会秘书处:董老师,010-61773006,13581501134
指导委员会秘书处:孙老师,010-63256990