各有关单位:
随着我国电器工业的快速发展,加强产品结构调整,技术升级,是提高企业竞争力的重要举措,是我国由电器制造大国迈向电器制造强国的重要途径。
为更好的掌握国外市场环境和电工电气产品供需情况,以及深入了解发达国家在电工科技新技术、机电一体化产品、中低压电器成套产品、新能源发电技术现状及发展趋势、工艺及工艺装备水平、企业管理水平等,提高国内电器企业的科技创新能力,从而进一步提高我国电器工业产品的国际竞争力,促进国内外企业间的商贸合作。应有关企业要求,我学会组织电器制造行业的相关单位赴德国、美国等地参加电器工业相关展会和进行技术交流考察,欢迎有关单位报名参加,具体展会信息如下:
一、展会信息
2018年美国国际输配电设备和技术展览会
IEEE PES T&D 2018
【展出地点】美国丹佛
【展出时间】2018年4月17-19日
【展出周期】两年一展
【展会简介】
美国国际输配电设备和技术展览会(IEEE)每两年举办一届,是美洲地区最大型的电力电工行业盛会。上届展会展出面积21275平方米,来自20多个国家的778家企业参展,其中中国参展单位20多家。该展是目前全美洲最大型的电力展览会,其展示的展品代表了输配电领域的最新成果和技术,来自美国和其他国家的14201名观众参观了该展览会。此展会最大的特点是学术交流性强。展会期间将安排各项介绍新产品,新动态以及科研前沿状态讲座活动。展会期间共安排288个主题的介绍新产品,新动态以及科研前沿状态讲座活动。参会者超过1113人,其中25%的讲演者来自参展单位。19家知名公司赞助了会议活动,11个行业媒体组织支持或参加了会议。
【主要展品】
输配电产品及设备:电容器、互感器、变电站、稳压器、变压器、机电、自动化控制、工控、直流电源柜、低压开关设备、高压开关设备、新能源、电能计量产品、发电设备、电力施工工具、低压电器和建筑电气、电厂环保产品、电力相关产品及设备等。
【市场分析】
根据国外市场研究机构显示,2019年,美国输配电设备市场规模有望达到334亿美元,年均增速约5.5%。独立发电商和非公共事业发电厂的发电量增长以及可再生能源发电量提高是促进输配电设备需求增长的主要原因。另外,电网现代化升级、能效改进和可靠性等需求提高将促进电力市场智能化发展,从而促进对先进的输配电设备需求增长。
较之输配电需求量的增长,美国本土的输配电设备出货量并不能满足预期。根据预测,2019年,美国电力输配电设备出货量将达到274亿美元(约合人民币1715亿元),年均增速约4.7%。从以往来看,美国是输配电设备的净进口国。预计到2019年,其输配电设备的贸易逆差还将持续增长。
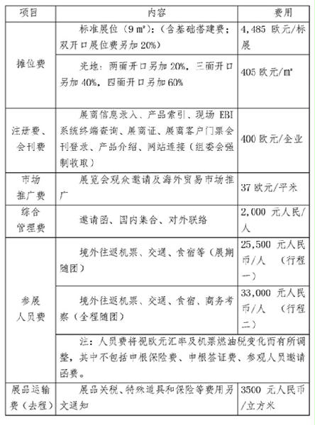
【参展费用】

2018年汉诺威国际工业博览会
【展出地点】德国.汉诺威展览中心
【展出时间】2018年4月23-27日
【展会简介】
汉诺威工业博览会(HANNOVER MESSE)是由德国汉诺威展览公司主办的大型国际工业综合性博览会,始创于1947年8月,每年定期在汉诺威国际展览中心举办一届,被公认为是联系全世界技术领域和商业领域的重要国际活动之一, 引领着世界工业的创新与发展,是名副其实的世界工业发展的晴雨表。2017年展会净展出面积达240000多平方米,有来自70多个国家和地区的6500多家厂商参展,参展观众为225000名,其中有超过75000名观众来自国外。
【主要展品】
1、工业自动化展
工业自动化主题分为三个层次:一是工序自动化,二是工厂自动化,三是楼宇自动化。此主题所涵盖的展品包括金属加工设备、各类控制系统及设备、机器人、电力电子及控制技术等。
2、电工电力设备展
(1)电站设备、变电设备和电力传输设备、高/低压电气开关、电力控制系统检测设备、电工材料、电缆电线材料、发电机组设备、电缆控制设备等。
(2)高低压电器、变压器、发电机、电动机、电流互感器、电压互感器、电力电容器等;
(3)工控产品、系统控制、自动化过程控制系统、变频器等;
3、能源展
风力发电、太阳能技术、能源消耗监控及服务、能源测量、环境/环境咨询、环境调研、动力及风动力装置等。展品涵盖了新能源,从能源生产到增值的整条产业链,即从能源制造、供应、输送直至能源的整合和贮藏所需的设备和技术等。
4、研究与技术展
展览主要内容:高新技术研究、创新与发展、应用科学的研究和技术、具有前瞻性的基础科学研究、转换技术等。
【参展费用】

二、参展流程
(1)参展单位在收到邀请书后,请认真填写所附的“参展申请表”,盖章后传真我会。报名后三个工作日内根据我会的付款通知将报名费和展位费定金20,000元人民币/9平米;人员费用定金5,000元人民币/人汇至我会指定帐户;
(2)报名后,自行取消参展要求,定金不予退还。摊位将按“参展申请表”及汇款底单传至我会的先顺后序予以确认。报名截止日期: 展位安排截止为准;
(3)我会在收到报名费和展位费定金后,将向主办方正式申请展位,并按展商要求预留展位,但保留小幅调整或者根据主办方通知对参展单位的具体展位做出决定或者进行调整的权利;
(4) 在主办方提供展位后,参展公司须在一周之内书面确认展位,并根据我会的付款通知支付展位费的全部尾款汇至我会指定帐户,否则按自行取消参展处理,定金不予退还;
(5)如由于主办方未能提供合适的展位而导致参展商取消参展,我会全额退还参展商报名费和展位费定金。如由于参展商自身原因而取消参展,我会不退还所有已经支付的费用。
三、出国手续
(1)我会下发参展确认书—企业准备护照及相关材料—我会负责提供相关资料、协助签证(签证有风险,请参展单位准备好后备人员)。
(2)展品发运须知:各参展单位送展的各类展品及宣传资料必须于规定时间之前准备完毕。展览会结束后,展品一概不回运。规定时间如下:
2018年美国国际输配电设备和技术展览会:2018年01月31日
2018年汉诺威国际工业博览会:2018年02月20日
四、联系办法
联系单位:中国电工技术学会
单位地址:北京西城区三里河路46号
邮 编:100823
联系人:戴嘉卿
电话:010-68595355 传真:010-68595110
手机:13671195985 邮箱:daijqces@163.com
五、付款
(1)申请表及展位费汇款底单传至我会。请注明展会名称
(2)收款单位:
北京中电华恒科技有限公司(中国电工技术学会全资子公司)
开户行:中国建设银行月坛南街支行
帐 号:1100 1029 1000 5300 3322
2017年8月29日